LEAN HEART hat das Ziel, jedem von uns die Wichtigkeit von strukturierten, optimierten Prozessketten aufzuzeigen. Allem voran – die Erreichung eines OEE Zielwerts von 70%.

Strategisch ist es das Ziel, über die nächsten Jahre ein “LEAN House LINHARDT” wie obige Abbildung zeigt, gemeinsam aufzubauen. Das „Haus“ zeigt die Teilbereiche des gesamtheitlichen Lean- & Operational Excellence der LINHARDT Gruppe, welche „step by step“ mit allen Beteiligten und Verantwortlichen begleitet und aufgebaut wird. Shopfloormanagement, (darunter Gemba) ist einer der Säulen die bereits weit fortgeschritten ist. Im Fokus in diesem Jahr ist das alles tragende Fundament für das komplette LEAN-Haus.

Neben Bereichen der Verschwendung, und den LEAN-Basics, welche die wir bereits näher in vergangenen Artikel beschrieben haben, ist ebenso ein weiterer Baustein die Mitarbeiterintegration und Mitarbeiterbefähigung. Der Wissensaufbau und dessen Weitergabe wird künftig seitens LIN.AK unterstützt! Einzelne Kernthemen sind hierzu bereits im kürzlich erschienenen Schulungskatalog bereits aufgenommen worden.

Was ist nun wichtig, um die Integration unserer LINHARDT Standorten voranzutreiben und alle Kolleginnen und Kollegen entsprechend zu befähigen? Eine strukturierte Organisation und klar definierte Verantwortlichkeiten!

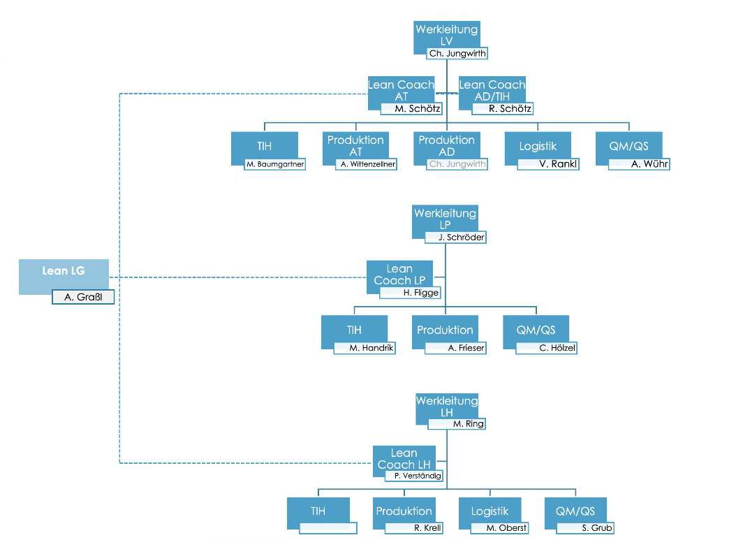
Gruppenweite LEAN-Organisation:

 

Das im Schaubild gezeigte, standortübergreifende LEAN-Organigramm der jeweiligen Standorten wurde gemeinsam mit den Werksleitern und Lean-Coaches im Laufe Q1 & Q2 festgelegt. Hierzu erfolgten bereits erste gemeinsame Schulungen durchgeführt – weitere, fortlaufende Seminare sind bereits geplant.

Die tiefergreifende Organisation in den Werken wird aktuell aufgebaut. Anbei am Beispiel Aluminiumtubenproduktion Viechtach.

Ein großer Vorteil dieser Struktur ist, dass Verantwortlichkeiten tiefgreifend, klar und eindeutig nach dem Prinzip “TOP-DOWN” definiert werden.

Erste Erfahrungen auch hinsichtlich “Monitoring” können wir am Beispiel des Bereiches Aluminiumtuben Viechtach vorstellen.

Zum Monitoring gehören:

  • 5S- Aktionsliste je Bereich (inkl. Vertrauenskurve)
  • Regelmäßige 5S-Begeungen
  • 5S- Audits (Penta-Darstellung)

Zusammen mit der Qualität erfolgte hier am 25.03.2024 bereits das erste Audit in den jeweiligen Bereichen. Vor allem der Bereich Reinraum überzeugte hier mit 76%! Herzlichen Glückwunsch an das gesamte Team zu dieser ersten, herausragenden Leistung! Danke für die bisherige Zusammenarbeit – nur gemeinsam können wir hier ein Fundament für die zukunftsweisende Veränderung hinsichtlich LEAN-Management bei LINHARDT schaffen!